Types of Organizational Charts and How to Use Them

Organizational charts are a good way to visualize reporting relationships and team roles in businesses, nonprofit organizations, educational institutions and governments.

Organizational chart example

The type of organization chart you need will reflect on the type of organization you have and what information you want to focus on conveying.

Here are four types of organizational charts:

  1. Functional Top-Down
  2. Divisional Structure
  3. Matrix Organizational Chart
  4. Flat Organizational Chart

Functional Top-Down Hierarchy

A functional, top-down organizational chart reflects a traditional business structure. This structure shows the C-Suite at the top, followed by other senior management, middle managers, and so on. The structure is divided into traditional departments like IT, marketing, finance, human resources, and operations based on everyone's functional role in the organization.

In such an organizational structure, employees with similar skillsets and specialization are grouped together. However, they often suffer from lack of visibility and communication with other departments.

Functional organizational chart

Divisional Organizational Chart

A divisional organizational chart reflects a company organized along a product line or specific geography. For example, in a car company the divisions may represent SUVs, sedans, and electric cars. Each division than has it own functional structure like IT and marketing.

A company will use a divisional set up like this when one division is sufficiently independent from another, however this kind of structure can also add some accounting and other overhead.

Divisional organizational chart

Matrix Organizational Chart

A matrix organizational chart reflects a company where employees are divided into teams by projects or product lead by a project or product manager, but also report to a functional manager. It shows a company that operates using cross-functional groups instead of vertical silos.

A matrix organizational structure can help facilitate better, more open communication and create a flexible, dynamic work environment that can easily shift resources where they're needed, but it can also create confusion and frustration with dueling priorities and supervisors.

Matrix organizational chart

Flat Organizational Chart

A flat organization structure will show few or no levels of management between executives and all other employees. This type of structure empowers self-management and greater decision making ability for every employee. It's most often employed by smaller businesses, but it's not unheard of it even at larger companies.

Flat organizational chart

Organizational Chart Uses

An organizational chart has five principal uses:

  1. To Show Management Structure
    It shows the management structure of the organization at a glance. It can also show other organizational structures, such as relationships between companies with common or affiliated ownership.
  2. To Show Other Organizational Structure
    Other hierarchies, such as business ownership structures, can be shown using org charts.
  3. As a Planning Tool
    Org charts are used to visualize and plan company reorganizations.
  4. An Employee Reference
    It provides a reference for employees to help them understand their role in the organization, who they report to, and who reports to them.
  5. An Employee Directory
    Adding other information, such as headshots, telephone numbers and email addresses allows the org chart to also function as an employee directory.

1. Management Structure

The org chart shows the individual roles and chain of command within the business structure. A well-managed company will function according to this framework, as well.

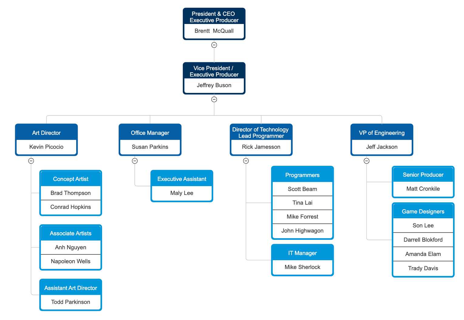
The chart above shows the organizational structure of a video game company. This hypothetical company has four positions that report to the CEO.

  • Office Manager
  • Art Director
  • Director of Technology
  • Director of Operations

At a glance you can see that the company is divided into four areas of responsibility.

  • Administration
  • Artwork Creation
  • Programming
  • Production

An executive is responsible for each of these areas.

An org chart is useful as a valuable management tool. It allows managers to effectively manage goals, develop strategy, and improve interaction between individuals or entire departments. If the org chart structure does not mirror the way the enterprise functions, it points to potential problems in operating the company.

An organizational chart showing management structure

2. Other Organizational Structures

An organization chart can also be used to show other hierarchies, such as corporate entity structure. The chart below shows the corporate structure of a commercial real estate company. Each property is owned by a separate LLC, and all of the LLCs are owned by a holding company. The holding company has also organized a management LLC to oversee property operations.

Organizational chart showing corporate entitities

3. A Planning Tool

You can also use an org chart for planning purposes. An example is to visualize alternative ways of organizing a work force.

For example during a planning meeting, the executive committee has decided to move the Office Manager position. Rather than reporting to the Director of Operations/Producer, this job will now fall under the Director of Technology/Lead Programmer.

Use an organizational chart as a plannint tool

Quick tip: If you are moving a position in an org chart, simply click and grab the box you wish to move, placing it into the new position. You'll note that when you release it, the entire org chart will automatically realign for you. It will look something like this:

Repositioning shapes in an organizational chart

4. An Employee Reference

Many organizations give a copy of the organization chart to each employee, or make it available on a company intranet.

Once an employee finds their position on the chart, they can see immediately who their supervisor is, who their co-workers are, and how they fit into the organization.

In a small organization, you can easily print the organization chart on a single page and distribute it this way. In a larger organization the most practical way to share the org chart with employees is with an online copy viewed with a web browser.

Share organizational chart

An Employee Directory

Whether you are new employee in a small organization, or any employee in a larger organization, an org chart can serve as a directory to the other employees. Adding headshots is a great way to allow people to use the org chart to "put names with faces."

An organization chart makes it possible to find the name of the person responsible for a particular function. For example, it you want to know the name of the VP of sales' assistant you can immediately find it from the org chart.

A chart shared electronically can be even more useful. The name of each person in the chart can provide a hyperlink to their email address. Phone extensions can also be included in the chart.

Organizational chart hyperlink
By continuing to use the website, you consent to the use of cookies.   Read More